UX/UI Design
In response to identified challenges in the existing website, Celerity sought a comprehensive redesign project to transform its online presence. The previous website suffered from unclear copy, inconsistent communication, and a lack of a cohesive structure. The project aimed to address these issues by implementing solutions that enhance clarity, consistency, and user experience.

Discovery
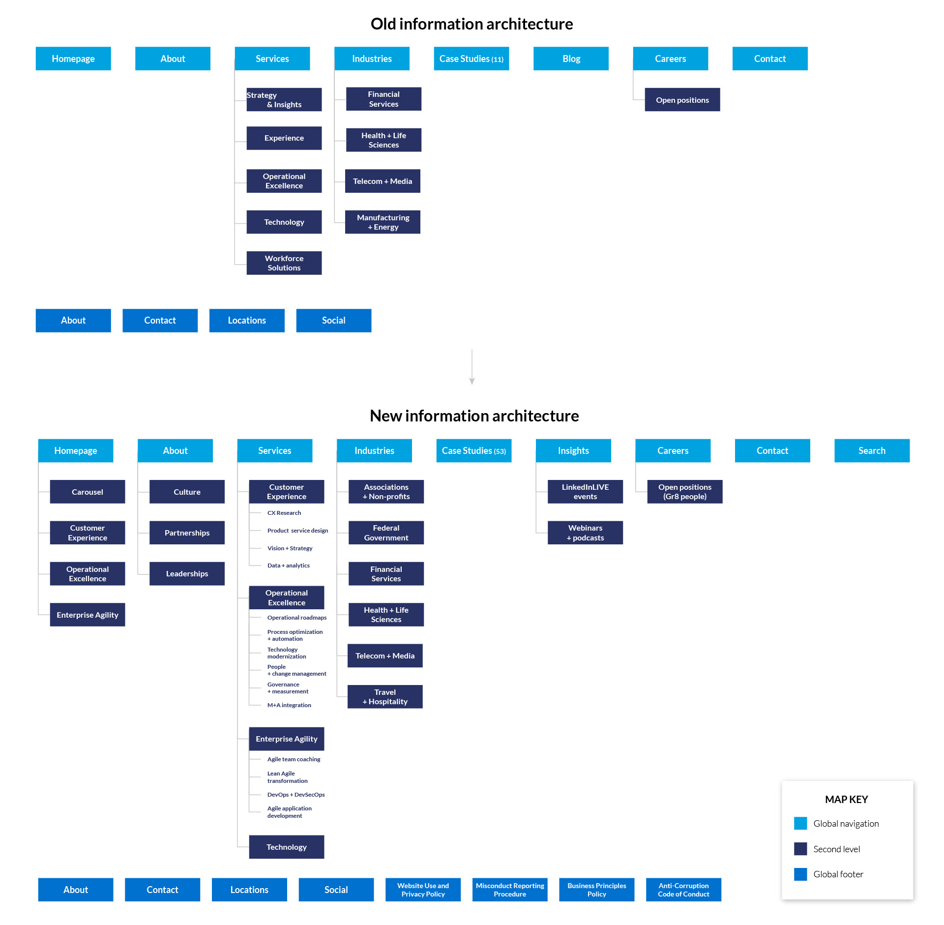
In the discovery phase of Celerity's company website revamp, a comprehensive analysis with the senior leadership team was undertaken to understand the current structure, identify gaps, and align the new structure with evolving user needs. This resulted in the following expanded information architecture of the site.

In the process of revamping the website, wireframes were created for each page, strategically outlining the placement of essential elements to ensure a clear and intuitive user experience.

Solution
New Search Functionality
Introduced a robust search function to enable users to quickly find relevant information, improving the overall user experience.
Expanded Information Architecture
Restructured and expanded the website's information architecture to provide a clear and organized representation of the company's offerings, partnerships, and culture.
Consistent Terminology
Developed a consistent and cohesive set of terms and phrases for Celerity members to use when communicating about the company, ensuring a unified and clear message.
Detailed Company Information
Created dedicated pages for "About Us," "Partnerships," and "Culture" to provide visitors with a comprehensive understanding of Celerity's identity, values, and collaborative endeavors.
Refined Service Offerings
Defined and consolidated service offerings, elaborating on each to provide visitors with a nuanced understanding of the value Celerity brings to its clients.
ADA Compliance
Worked with developers to bring the website up to Level A of ADA compliance.
By addressing the identified challenges and implementing these solutions, Celerity is poised to enhance its online presence and provide visitors with a more intuitive and enriching experience. The refined information architecture, consistent terminology, and expanded pages aimed to provide visitors with a more informative and cohesive representation of Celerity's identity, culture, and services.




